安徽公司发布史上最严的禁令

近日,安徽公司发布了《项目管理若干补充规定》,内含项目管理《十条禁令》。该规定源自于局和公司相关制度,内容涉及项目管理方方面面,被称为“史上最严的禁令”。
《项目管理若干补充规定》重点从项目的确立、管理、保障、服务、考核、责任追究等各个方面,对项目管理全过程进行了系统地规范,具有很强的操作性。在项目范围上,进一步强化了项目经理责任制的管理体系,明确了项目推进责任主体。在目标考核方面,明确规定了公司对项目进行目标考核、建立线条指导检查制度,项目部定期不定期召开生产例会、学习会等各项会议,及时总结和安排各项工作。此外,在项目竣工备案方面,该规定特别强调,项目执行局和公司各项管理目标,项目管理过程中的审批流程、管理协调、推进落实等工作严格按照局和公司规定执行。项目竣工备案手续的办理必须在规定期限内完成,竣工验收完成项目必须进行档案资料移交,公司会将其视为项目最终考核兑现的重要依据。
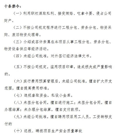
此外,该规定内含项目管理《十条禁令》,从生产安全管理到项目管理人员廉政从业行为规范,再到项目文件签署等工作流程都进行了严格的规定,明确规定了十条命令禁止的行为,进一步规范了项目管理人员的活动规范和项目管理的具体流程,可视为项目管理的“红线”,任何人不得触碰,否则将予以经济处罚、调换岗位、免除职务的处罚。
安徽公司《项目管理若干补充规定》的发布进一步加强和规范了公司对项目的管理,将有效促进项目的顺利实施和高效运营,增强项目对公司持续快速健康发展的支撑和带动作用,是安徽公司项目管理上的又一重要举措。(李东旭 责任编辑/李东旭)